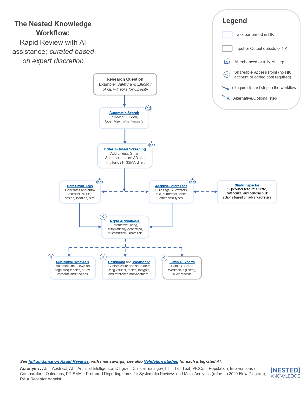
Nested Knowledge offers workflows for completing rapid reviews in minutes to hours. Here, we provide an overview of the rapid review workflow using our AI tools, curated based on expert discretion.

See here to download the above pdf with links.
See below for full guidance on Rapid Reviews plus time savings; see also Validation studies for each integrated AI.
Literature Search #
Input your research question and Smart Search will generate a PubMed query for you to add immediately! Additionally, add search files from other databases or upload grey literature full texts, such as HTA guidelines.
Time Savings: 5 minutes, 90% savings

Screening #
Criteria-Based Screening #
With Criteria-Based Screening and Smart Screener, create a criteria of yes/no questions that represent your inclusion criteria, have Smart Screener generate answers for these questions based on the studies in your nest, then assign a threshold to rapidly include and exclude studies based on how much of the criteria they fulfil.

Use Smart Screener, in addition to Bulk Actions (by TIAB, Core Smart Tags, or metadata in Inspector) to screen over 50 records.
Then, train the model underlying Robot Screener and use its inclusion or exclusion recommendations & scores to filter and screen studies (individually or in bulk).
In general, use Single mode to enable rapid inclusion.
Time Savings: 30-60 minutes, 95% savings

Tagging/Data Extraction #
Core Smart Tags enable immediate PICOs, study type, size, and location extraction!
Create custom question tags to extract text and/or tables from Abstracts or Full Texts using Adaptive Smart Tags. For Rapid Reviews, apply immediately and curate as you see fit.
Time Savings: If curated, 70% time savings


Export #
Edit extracted data in Study Inspector; interact with auto-generated Qualitative Synthesis output.
Export AI-extracted evidence as custom tables in the Dashboard or draft a short Manuscript, once built will update automatically and export anytime as a .xlsx file.
Time Savings: Seconds to export, minutes to build Dashboards
